Lets consider some systems.
An automatic street lamp will come on at night when the light level gets too low.
We can draw a systems diagram:
We know how to make a light sensor using a voltage divider with a LDR.
As the light level decreases the resistance of an LDR increases, and so the voltage dropped over it will increase. This means that there will be a higher voltage signal in the dark if the LDR is at the bottom of the voltage divider.
Using a variable resistor as the top resistor will give you flexibility in the light level required to switch on the lamp.
The signal voltage produced by the light sensor will depend on the light level - this is the signal to the transducer driver (as in the system diagram) so next we have to add the transistor.
We can then lastly add the lamp.
This is how to take a system diagram to a circuit diagram.
Some output transducers need a bigger voltage or current than the transistor/sensing circuit can provide. For this we need to use a relay - just as we did in the telescope project to make the motor turn because the Alphaboard circuit provided 5V and the motor required 12V.
This page in your notes (P39) shows the relay as a magnetic switch. This means that there is no physical connection between circuits with different power supplies, a magnet pulls a switch closed to complete a higher power circuit.
When a relay switches it creates a large ElectoMagnetic Force (EMF) which creates a very large current. If this flows back into the transistor it will destroy it and your circuit wouldn't work. Therefore we have to add a diode over the relay to stop the back EMF destroying the transistor.
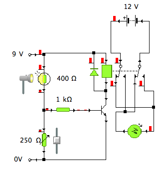
So our street lamp may require a bigger supply voltage than the sensing circuit. So we can add a relay in to ensure the lamp lights brightly.
Note the diode. It protects the transistor from back EMF as the relay switches.
Motors often need greater current/voltage to turn them, so we can use a relay:
This circuit uses a light sensor as its input made using a voltage divider with a LDR at the top and a variable resistor at the bottom. So as the light level increases the resistance of the LDR will decrease, decreasing the voltage dropped over it, therefore increasing the voltage dropped over the variable resistor and the voltage out of the voltage divider. When the voltage between the base and emitter (VBE) is 0.7v the transistor will saturate, allowing current to flow from the collector to the emitter, energizing the relay. This will pull the switch closed in the motor circuit and the motor will turn.
Note that the motor circuit is connected using only one leg of the relay switch, so that when the relay is not energized nothing will happen.
However using the Single Pole double throw relay above only allows the motor to turn in one direction. We can use a Double Pole Double Throw relay to allow the motor to turn in both directions: one when it is dark and one when it is light:

















